〒891-0141 鹿児島市谷山中央5丁目15番1号
099-267-4365
〒891-0141 鹿児島市谷山中央5丁目15番1号
099-267-4365
home
各店舗紹介
薬局の取り組み
地域との連携
会社概要
採用情報
採用情報(薬剤師)
採用情報(事務職)
採用に関するお問い合せ
お問い合わせ
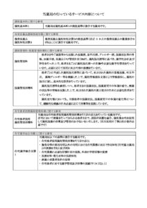
02慈眼寺店_当薬局の行っているサービスについて202407
やっきょくだより2026年春号
南日本薬剤センター薬局
南日本薬剤センター薬局
▲
HOME
各店舗紹介
本店
慈眼寺店
坂之上店
中山店
吉野店
上荒田店
紫原店
やくし店
きよみ橋店
薬局の取り組み
医薬分業とは
かかりつけ薬局について
災害や新興感染症発生時の対応について
医療DX推進体制整備について
処方箋実績
健康サポート薬局
オンライン服薬指導
お薬Q&A
地域との連携
在宅医療について
栄養相談会のご案内
健康教室のご案内
市民公開講座のご案内
研究発表
研修会
やっきょくだより
大学連携
医療提供施設の方へ
医薬品の分割販売について
会社概要
アメニティー
セルフメディケーション機器
安全性への取り組み
薬局紹介動画
採用情報
採用情報(薬剤師)
採用情報(事務職)
採用に関するお問い合わせ
お知らせ一覧
お問い合わせ
リンク
サイトマップ
個人情報及び特定個人情報等保護方針